【導讀】大神總是無處不在的,還在為家里的空調不帶自動測溫并自覺改變溫度而苦惱嗎?還在為不愛跑出被窩調溫度而痛苦嗎?今天給大家解決這個問題,讓你的生活智能起來!舒適起來!
第一步:準備塑料殼體、覆銅板和其他元器件,先來兩張殼體和覆銅板的特寫


第二步:涉及到殼體組裝的手工DIY要注意先處理覆銅板在殼體內的安裝位置,確定螺絲位置等因素,不要等到焊完元件才發現不合適,所以,千萬不要著急,先處理好覆銅板再說!


第三步:設計程序流程->編程

第四步:面包板測試,程序調試,其實對于DIY來說,這一步也是很重要的,它可以幫助你發現很多實際應用中的問題以便及時解決

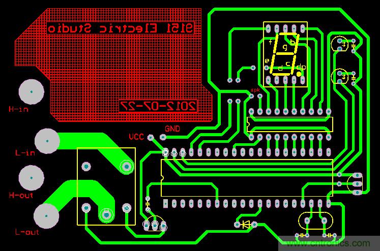
第五步:電路測試完成以后,就開始按照自己的想法設計PCB吧,注意螺絲位置哦!

第六步:PCB設計完成后,動手做板子吧,這次我用的感光油墨法



第七步:曝光的過程沒有拍照,也許我當時太在意曝光時間,太關注曝光的程度了,以至于沒有拍照,曝光完成后就開始顯影,泡到顯影液用毛刷輕輕的刷,刷出PCB后就開始蝕刻吧,這一步也是“大快人心”的步驟

第八步:脫膜

第九步:PCB完成

來幾張PCB的特寫吧~~


第十步:PCB完成之后,元器件的焊接也是整個DIY的重頭戲,下面就是將所有元器件焊接完成的效果了


第十一步:接下來,我們要處理一下殼體了,在殼體的前面板打出LED指示燈的孔和數碼管的顯示窗口



第十二步:打出數碼管和LED指示燈的孔之后,裝上前面板初步看看效果

別著急~~我們還要繼續~~~
第十三步:在數碼管窗口敷上一片綠色的塑料片,看上去效果更好點


第十四步:不要以為這就完了,哈哈,各位看官,繼續往下看吧!需要自己設計一個前面板的圖,打印出來后貼到前面板上,看看效果,咋樣?好看多了!!

第十五步:在供電模塊位置的上方外殼用小鋸條鋸出一排散熱窗,在PCB右側DS18B20位置的外殼處開出足夠大的孔,有利于DS18B20更加準確的檢測環境溫度

好了,這款“微電腦智能溫控市電開關”到這里就基本DIY完成了,下面奉上整機的效果圖,有了它,你可以將你的房間溫度精確地控制在你覺得舒服的溫度了!!(PS:下圖照片中兩位數碼管亮度差異是由于數碼管的動態掃描顯示遭遇相機的快門速度快的緣故,實際應用中肉眼是不會覺得亮度差異的)





