【導讀】本文詳解了一款能夠在極高溫度環境下,16位、600kSPS的低功耗數據采集系統的設計案例。本文從電路功能與優勢、模數轉換器、ADC驅動器、基準電壓源、無源元件、PCB布局設計等等方面入手,著重講解這款數據采集系統。
電路功能與優勢
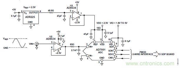
越來越多的應用要求數據采集系統必須在極高環境溫度下可靠地工作,例如井下油氣鉆探、航空和汽車應用等。圖1所示電路是一個16位、600kSPS逐次逼近型模數轉換器(ADC)系統,其所用器件的額定溫度、特性測試溫度和性能保證溫度為175°C。很多此類惡劣環境應用都采用電池供電,因此該信號鏈針對低功耗而設計,同時仍然保持高性能。
AD7981ADC需要2.4V至5.1V的外部基準電壓源,本應用選擇的基準電壓源為微功耗2.5V精密基準源ADR225,后者也通過了高溫工作認證,并具有非常低的靜態電流(210°C時最大值為60μA)。
本電路使用低功耗(600kSPS時為4.65μA)、耐高溫PulSARADCAD7981,它直接從耐高溫、低功耗運算放大器AD8634驅動。
本設計中的所有IC封裝都是專門針對高溫環境而設計,包括單金屬線焊。此外,本設計說明了無源元件、印刷電路板(PCB)材料和建構技術的選擇,以使其能在極端溫度下工作,并且提供了完整的設計支持包,包括物料清單、原理圖、裝配和布局文件。

圖1.耐高溫數據采集系統(原理示意圖:未顯示去耦和所有連接)
電路描述
模數轉換器
本電路的核心是16位、低功耗、單電源ADCAD7981,它采用逐次逼近架構,最高支持600kSPS的采樣速率。如圖1所示,AD7981使用兩個電源引腳:內核電源(VDD)和數字輸入/輸出接口電源(VIO)。VIO引腳可以與1.8V至5.0V的任何邏輯直接接口。VDD和VIO引腳也可以連在一起以節省系統所需的電源數量,并且它們與電源時序無關。
在兩次轉換之間,AD7981自動關斷以節省功耗。因此,功耗與采樣速率成線性比例關系,使得該ADC對高低采樣速率(甚至低至數Hz)均適合,并且可實現非常低的功耗,支持電池供電系統。此外,可以使用過采樣技術來提高低速信號的有效分辨率。
AD7981有一個偽差分模擬輸入結構,可對IN+與IN?輸入之間的真差分信號進行采樣,并抑制這兩個輸入共有的信號。IN+輸入支持0V至VREF的單極性、單端輸入信號,IN?輸入的范圍受限,為GND至100mV。AD7981的偽差分輸入簡化了ADC驅動器要求并降低了功耗。AD7981采用10引腳MSOP封裝,額定溫度為175°C。圖2給出了連接示意圖。

圖2.AD7981連接圖
[page] ADC驅動器
AD7981的輸入可直接從低阻抗信號源驅動;然而,高源阻抗會顯著降低性能,尤其是總諧波失真(THD)。因此,推薦使用ADC驅動器或運算放大器(如AD8634)來驅動AD7981輸入,如圖3所示。在采集時間開始時,開關閉合,容性DAC在ADC輸入端注入一個電壓毛刺(反沖)。ADC驅動器幫助此反沖穩定下來,并將其與信號源相隔離。
低功耗(1.3mA/放大器)雙通道精密運算放大器AD8634適合此任務,因為其出色的直流和交流特性對傳感器信號調理和信號鏈的其他部分非常有利。雖然AD8634具有軌到軌輸出,但輸入要求從正供電軌到負供電軌具有300mV裕量。
此裕量要求使得負電源成為必要,所選負電源為?2.5V。
AD8634提供額定溫度為175°C的8引腳SOIC封裝和額定溫度為210°C的8引腳FLATPACK封裝。

圖3.SARADC前端放大器和RC濾波器
ADC驅動器與AD7981之間的RC濾波器衰減AD7981輸入端注入的反沖,并限制進入此輸入端的噪聲帶寬。不過,過大的限帶可能會增加建立時間和失真。最佳RC值的計算主要基于輸入頻率和吞吐速率。對于所示實例,R=85Ω且C=2.7nF是最佳值,產生693kHz的截止頻率。詳細計算參見AnalogDialogue文章:精密SAR型模數轉換器的前端放大器和RC濾波器設計。
本電路中,ADC驅動器為單位增益緩沖配置。增加ADC驅動器增益會降低驅動器帶寬,延長建立時間。這種情況下可能需要降低ADC吞吐速率,或者在增益級之后再使用一個緩沖器作為驅動器。
基準電壓源
ADR2252.5V基準電壓源在時210°C僅消耗最大60μA的靜態電流,并具有典型值40ppm/°C的超低漂移特性,因而非常適合用于該低功耗數據采集電路。ADR225的初始精度為±0.4%,可在3.3V至16V的寬電源范圍內工作。
像其他SARADC一樣,AD7981的基準電壓輸入具有動態輸入阻抗,因此必須利用低阻抗源驅動,REF引腳與GND之間應有效去耦,如圖4所示。除了ADC驅動器應用,AD8634同樣適合用作基準電壓緩沖器。
使用基準電壓緩沖器的另一個好處是,基準電壓輸出端噪聲可通過增加一個低通RC濾波器來進一步降低。在該電路中,49.9Ω電阻和47μF電容提供大約67Hz的截止頻率。

圖4.SARADC基準電壓緩沖器和RC濾波器
轉換期間,AD7981基準電壓輸入端可能出現高達2.5mA的電流尖峰。在盡可能靠近基準電壓輸入端的地方放置一個大容值儲能電容,以便提供該電流并使基準電壓輸入端噪聲保持較低水平。通常使用低ESR、10μF或更大的陶瓷電容,但對于高溫應用,沒有陶瓷電容可用。因此,選擇一個低ESR、47μF鉭電容,其對電路性能的影響極小。
數字接口
AD7981提供一個兼容SPI、QSPI和其他數字主機的靈活串行數字接口。該接口既可配置為簡單的3線模式以實現最少的輸入/輸出數,也可配置為4線模式以提供菊花鏈回讀和繁忙指示選項。4線模式還支持CNV(轉換輸入)的獨立回讀時序,使得多個轉換器可實現同步采樣。
本參考設計使用的PMOD接口實現了簡單的3線模式,SDI接高電平VIO。VIO電壓是由SDP-PMOD轉接板從外部提供。
電源
本參考設計的+5V和?2.5V供電軌需要外部低噪聲電源。AD7981是低功耗器件,可由基準電壓緩沖器直接供電,如圖5所示,因而無需額外的供電軌,節省功耗和板空間。

圖5.從基準電壓緩沖器為ADC基準電壓源供電
[page] IC封裝和可靠性
ADI公司高溫系列中的器件要經歷特殊的工藝流程,包括設計、特性測試、可靠性認證和生產測試。專門針對極端溫度設計特殊封裝是該流程的一部分。本電路中的175°C塑料封裝采用一種特殊材料。
耐高溫封裝的一個主要失效機制是焊線與焊墊界面失效,尤其是金(Au)和鋁(Al)混合時(塑料封裝通常如此)。高溫會加速AuAl金屬間化合物的生長。正是這些金屬間化合物引起焊接失效,如易脆焊接和空洞等,這些故障可能在幾百小時之后就會發生,如圖6所示。

圖6.195°C時500小時后鋁墊上的金球焊
為了避免失效,ADI公司利用焊盤金屬化(OPM)工藝產生一個金焊墊表面以供金焊線連接。這種單金屬系統不會形成金屬間化合物,經過195°C、6000小時的浸泡式認證測試,已被證明非常可靠,如圖7所示。

圖7.195°C時6000小時后OPM墊上的金球焊
雖然ADI公司已證明焊接在195°C時仍然可靠,但受限于塑封材料的玻璃轉化溫度,塑料封裝的額定最高工作溫度僅為175°C。
除了本電路所用的額定175°C產品,還有采用陶瓷FLATPACK封裝的額定210°C型號可用。同時有已知良品裸片(KGD)可供需要定制封裝的系統使用。
對于高溫產品,ADI公司有一套全面的可靠性認證計劃,包括器件在最高工作溫度下偏置的高溫工作壽命(HTOL)。數據手冊規定,高溫產品在最高額定溫度下最少可工作1000小時。全面生產測試是保證每個器件性能的最后一步。ADI高溫系列中的每個器件都在高溫下進行生產測試,確保達到性能要求。
無源元件
必須選擇耐高溫的無源元件。本設計使用175°C以上的薄膜型低TCR電阻。COG/NPO電容用于低值濾波器和去耦應用,其溫度系數非常平坦。耐高溫鉭電容有比陶瓷電容更大的容值,常用于電源濾波。本電路板所用SMA連接器的額定溫度為165°C,因此,在高溫下進行長時間測試時,必須將其移除。同樣,0.1”接頭連接器(J2和P3)上的絕緣材料在高溫時只能持續較短時間,因而在長時間高溫測試中也必須予以移除。
PCB布局和裝配
在本電路的PCB設計中,模擬信號和數字接口位于ADC的相對兩側,IC之下或模擬信號路徑附近無開關信號。這種設計可以最大程度地降低耦合到ADC芯片和輔助模擬信號鏈中的噪聲。AD7981的所有模擬信號位于左側,所有數字信號位于右側,這種引腳排列可以簡化設計。基準電壓輸入REF具有動態輸入阻抗,必須用極小的寄生電感去耦,為此須將基準電壓去耦電容放在盡量靠近REF和GND引腳的地方,并用低阻抗的寬走線連接該引腳。本電路板的元器件故意全都放在正面,以方便從背面加熱進行溫度測試。關于其他布局布線建議,參見AD7981數據手冊。
針對高溫電路,必須采用特殊電路材料和裝配技術來確保可靠性。FR4是PCB疊層常用的材料,但商用FR4的典型玻璃轉化溫度約為140°C。超過140°C時,PCB便開始破裂、分層,并對元器件造成壓力。高溫裝配廣泛使用的替代材料是聚酰亞胺,其典型玻璃轉化溫度大于240°C。本設計使用4層聚酰亞胺PCB。
PCB表面也需要注意,特別是配合含錫的焊料使用時,因為這種焊料易于與銅走線形成金屬間化合物。常常采用鎳金表面處理,其中鎳提供一個壁壘,金則為接頭焊接提供一個良好的表面。此外,必須使用高熔點焊料,熔點與系統最高工作溫度之間應有合適的裕量。本裝配選擇SAC305無鉛焊料,其熔點為217°C,相對于175°C的最高工作溫度有42°C的裕量。
相關閱讀:
送福利!專家詳解模數轉換器中的噪聲系數
高度解密高速模數轉換器的轉換誤碼率
可簡化FPGA應用設計的高速模數轉換器




