- 如何應對D類音頻應用中的EMI問題
解決方案:
- 天線的EMI分析
- 常用的天線設計
- D類音頻放大器
- 對抗EMI
電磁干擾(EMI)是指電路受到了來自外部的非預期性電磁輻射干擾。這種干擾可以中斷、阻礙或降低電路的性能表現。在現今的便攜式消費電子設備設計中,空間已躍升為第一要素。設計師經常需要移除外殼或屏罩,并且通過更加嚴謹的電路隔離來抑制EMI和噪聲。毫無疑問,較小的空間和更多的功能增加了電路板的密度,此外還需要考慮圓片級封裝和微型電路設計規范,因此EMI問題更加值得關注。
天線的EMI分析
EMI包含有兩個方面:放射和電磁耐受性。放射是指哪些設備會產生輻射噪聲。電磁耐受性是指哪些設備會受到其它設備的電磁波影響。在稍候的篇幅中,我們將會多討論一些有關電磁耐受性的問題。因為如果能有效地控制電磁放射,那么處理后續的電磁耐受性就變得相對容易了。放射一般來說大體分為輻射性放射和傳導性放射兩類。輻射性放射來自電路板、走線或電線,以電磁波的形態經大氣傳播影響附近的接收器。需要注意的是“接收器”可泛指任何因外來電磁能量干擾而影響其運行的電路。例如,PCB走線或IC的引線。傳導性放射是指能量經電線或電纜逃脫或傳導出來。傳導性放射可以直接影響電路性能,或者轉化為輻射性放射。

圖1:波長和頻率之間的物理關系
要了解兩種放射,我們必須對天線有一定的了解。圖1所示波長和頻率之間的物理關系。一根天線的有效長度必須達到波長的四份之一。如果在大氣中,其介電特性為1。那么在FR4或玻璃環氧電路板中,其介電特性便會降低至4.8。因此信號一旦到達FR4的電介質梯度,其傳播走線就會變慢。于是會引起“波長縮減”效應。例如,一個200MHz的信號在大氣中的四分之一波長為16.7cm,如果在內層的電路板走線,那么波長就變為16.7/4.8(1/2)=7.6cm。
常用的天線設計
即使PCB走線的長度短于波長的四分之一,仍可以是有效的天線,能夠同時增強放射性和電磁耐受性。除了內層外,表面的走線也可表現出波長縮減效應。因為電介質的一面已足可改變傳遞的整個介電特性。
PCB走線等非意愿天線(unintended antenna),可以說是數字系統中輻射噪聲背后的黑手。從輻射性放射的角度考慮,我們可發現D類音頻放大器本質上可被看作成一個數字系統。電磁學中一個關鍵原理是電磁互易(reciprocity),因為電流的流動可產生一個電場,并且電通量的變化可引發電流的流動。按照這個原理,一條天線既可以用來接收電磁信號也可以用來發送電磁信號。假如非意愿天線受到噪聲電流的刺激,而其長度接近波長的四分一接近時,此時便會產生輻射性放射。

圖2:常用的天線設計[page]
如圖2所示,常用的天線設計有兩種:偶極天線和鞭形天線。一個有趣的事實是鞭形天線本身就是半條偶極天線,水平接地經感應后,鞭形天線可成為另外的半條偶極天線。眾所周知,天線的作用是通過電氣能量的輻射來發送和接收信號。不過,如圖3所示,PCB中的非意愿天線可包括:長走線;通路;元件的引線和接腳;無載電路板的連接器和插座。

圖3:PCB中的非意愿天線
PCB上一些沒有端接的表面走線或埋在下面的走線可以變成非意愿鞭形天線。在不同電位勢下的走線片段可以因不良布局而變成振子天線。同時,PCB的導電層可作為雙極天線的另一條腿,而板子本身會被耦合到電場中。
D類音頻放大器
由于自身的效率很高,D類音頻放大器很快就在消費電子設備中獲得了廣泛的應用。D類音頻放大器通過輸入的模擬信號來調制一個高頻方波,該方波的頻率可以是固定的也可以是可變的,甚至可以是隨機脈沖。低通濾波器用來過濾信號中的高頻內容以及恢復原始音頻信號。在沒有濾波器的拓樸中,揚聲器本身的電感會被合并成濾波器的一部份。脈沖寬度調制(PWM)是一種普遍的D類拓樸技術,它采用固定頻率的波形,并通過改變工作周期在低通濾波器后面產生出一個移動平均信號(圖4)。

圖4:PWM是一種普遍的D類拓樸技術
采用開關拓樸的好處很明顯,例如:高效率、低功耗和易散熱。不過,增加效率并不是沒有代價的。為了提升效率,需要采用一個銳利且變換迅速的方波。但由于光譜能量高度集中在方波的邊沿,這會導致數字系統中的問題再現。同時,可能會出現一些過激,使波形在短時間超越最高和最低的電壓。過激使在輸出光譜產生出額外的高頻量,并對EMI和音頻性能造成不良影響。
對抗EMI
要消除EMI,需要在電路設計時整合電氣工程師、電路板布局工程師和制造工程師的力量,合力研發出一個最佳的PCB設計。要處理好EMI的問題,通常應在PCB設計時注意:
1. 在會出現電壓波動的電源和接地間放置去耦電容器。如果隨便放置電容器會惡化EMI問題;
2. 電源層應與電路板的邊沿保持一定距離;
3. 避免在接地或電源層內切斷走線,否則可能會造成非意愿針孔;
4. 對所有的高頻時鐘線路提供足夠的端接;
5. 為電路板連接器提供適當濾波;
6. 良好的PCB設計可避免出現環路天線。環路天線可以使正向和反向的電流都在定義好的路徑上傳導。
另外,還可以通過抑制天線的電流來制止輻射。
[page]
對于音頻設計人員來說,必須考慮下列兩點:
1. 把由音頻放大器到揚聲器的走線長度縮到最短。因為一旦走線達到波長的四分之一,就會出現明顯的輻射,走線或電線便會變成天線。
2. 對于無濾波器的D類系統,連接著放大器輸出和揚聲器的走線或電纜將會是RF放射的最大來源。

圖5:在放大器附近放置鐵氧體磁珠是有效抑制EMI的方法
在放大器附近放置鐵氧體磁珠并與揚聲器串列,可以是很有效的抑制EMI的方法。為了進一步理解鐵氧體磁珠的抑制方法,我們將鐵氧體磁珠分成頻變電阻和電感元件,如圖5所示。要抑制EMI,鐵氧體磁珠需要作為電阻器,但因為Rdc=0,該處沒有直流電壓降。對于頻率低于1 MHz的應用,采用這種方法很有效。此外,如圖所示,還需要考慮二元分壓器。Z1和Z2都是頻率相關的,為了達到所需的低通濾波器功能,以下的關系必須成立:在要求的頻率下Z2>>Z1,在噪聲頻率下Z1>>Z2。
鐵氧體通常會用來作為串聯元素,電容便作為分流元素。 這里的電容可以是物理電容,也可以是集中電容。傳遞函數表示Z1和Z2將會分別隨著頻率(1/jωC)增加和減少。而系統將會有某程度的阻尼明顯地消減共振效應。
從圖中可見,在處理D類固有的周期性方波時,最基本的難題是諧振間隔時出現的集中能量。為了設計一個“安靜”的低EMI D類放大器,一個方法是將頻率來回抖動,或擴展開關的頻譜,降低頻譜內所有點上的能量。與傳統的D類放大器相比,擴頻調制方案有幾個重要的優點:除了可保持高效效率和低THD+N外,更重要的是大幅削減了輻射噪聲和EMI,如圖6中所示。

圖6:擴頻調制方案除了可保持高效效率和低THD+N外,還能大幅削減了輻射噪聲和EMI
LM48511是一個擴頻調制式D類音頻放大器,內部集成了一個內置式升壓穩壓器,可把電壓提升至7V,從而增強放大器的輸出功率和音頻聲壓級。此外,該升壓穩壓器即使在電池衰減的情況下也可使放大器維持一個固定的輸出水平。
[page]
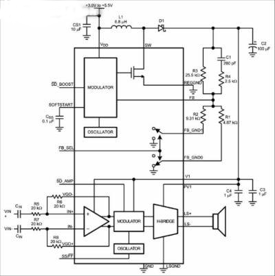
LM48511特設有一個邏輯可選擴頻調制器,可削減EMI并且可免除使用輸出濾波器或扼流圈。如圖7所示,擴頻調制器會供給一個標準的H-橋,該H-橋負責驅動橋接式負載揚聲器。在擴頻模式中,開關頻率會在約330kHz頻率處隨機發生10%的變化,從而減少由揚聲器、相關的電線和走線所產生的輻射性EMI放射。在這個模式下,一個固定頻率的D類放大器會展現出比開關頻率高幾倍的頻譜能量,而LM48511的擴頻體系結構將會把這些能量擴展到一個較大的頻寬,從而減少電路中的峰值噪聲功率。

圖7:擴頻調制器供給一個標準的H-橋,該H-橋負責驅動橋接式負載揚聲器
電磁性干擾是一個系統級的問題。對于音頻設計人員來說,在進行設計規劃以及選擇器件、材料時都必須考慮到EMI問題。





