中心議題:
- 如何提升D類放大器的EMI性能
解決方案:
- 調制拓撲
- 擴頻調制技術
- 有源輻射限制
D類放大器以其超高的效率吸引著廣大設計工程師的青睞,從而在電池供電的各種電子設備中得到了廣泛的應用。但是,只要在系統中采用D類放大器,設計師們可能都必須在以下幾個方面采取折衷,主要包括EMI干擾,實現復雜度高,以及需要較多的外部元器件而導致的成本過高等問題。
對于EMI問題,這是由于D類放大器的開關特性所導致的固有特性。對于不同的應用來說,可能對EMI性能的需求是不一樣的。在許多應用中這是一個極為關鍵的指標。針對這一問題,器件提供商一直都在尋求解決方案。在第十四屆國際集成電路研討會暨展覽會深圳站春季展上,IC巨頭Maxim公司展出了一系列超低EMI干擾的新型D類放大器。
該系列器件之所以能夠取得極好的EMI性能,主要在于我們采取了3項專利技術,他們分別是特殊的調制拓撲方案、擴頻調制技術和有源輻射限制技術,該公司的多媒體業務部門的音訊產品業務開發經理Roderick Hogan介紹道。
調制拓撲
在傳統的D類放大器中,采用的是PWM調制技術,這種技術以高效率著稱,但問題是其內在的高速開關特性,產生了大量的EMI干擾,即便是采用非常考究的濾波器來濾除這些干擾,也無法滿足足夠的EMI性能,還有一個問題就是較差的音質問題。
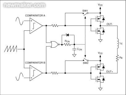
為了改善這個問題,Maxim采用了全新的調制拓撲方案,這種調制方案中省去了包含體積頗大的電感器的濾波器,稱作為無濾波調制技術,該公司的MAX9700系列就屬于這類器件。其調制拓撲結構如圖1所示。

圖1: MAX9700無濾波D類放大器的調制拓撲結構
根據Roderick Hogan的介紹,在這種調制結構中,比較器基準采用鋸齒波,與音頻輸入進行比較。拓撲結構中采用雙半橋對稱結構,每個半橋中都有自己的比較調制器和放大器,這種設計使得兩個輸出同時導通時間最短。從而保證了很低的功耗,特別是由于雙半橋的采用,利用同芯片的一致性,實現了完美的對稱差分結構,使得共模干擾信號得到較好的抵消,徹底省去了外部的LC地通濾波器,降低EMI干擾的同時,還保證了低功耗和高音質。
擴頻調制技術
在Maxim的新型D類放大器中, 還采用了另一項專利技術,即擴頻調制技術。該技術中對放大器的開關頻率進行隨機擴頻調制。擴頻后并不影響音頻信息,而是將音頻能量擴展到更寬的頻譜上,而并非像擴展前那樣,只是集中在開關頻率及其各次諧波上。通過擴頻,降低了輸出端上的高頻能量,從而大幅提升了EMI性能。“實際上,擴頻系數并不需要太高,根據我們的試驗,±6%是最佳值”,Roderick Hogan介紹說。圖2和圖3顯示了擴頻前后的實際效果對比。圖中可以看出,通過擴頻,擴頻后的3次諧波就已經降到了基底噪聲中了。

圖2:擴頻前的開關頻率及其諧波分布特性

圖3:擴頻后的開關頻率及其諧波分布特性
有源輻射限制
在Maxim的D類音頻放大器中,除了采用上述兩種專利技術外,還采用了有源噪聲限制技術。有源輻射限制指的是,通過有源輻射限制電路設置放大器的最小脈寬,再結合交叉切換、上升/下降時間以及時鐘頻率的控制,則可以將工作過程中產生的功率譜限制在一個指定的輸出功率電平以下。這樣做的目的就是將頻譜降低到某一水平,使得設備在無任何外部濾波以及接有較長的外部揚聲器連線的情況下,其EMI特性仍能滿足輻射限制要求。
[page]
實際上,采用有源輻射限制的意圖也是圍繞著降低EMI干擾的。因為當輸出功率較高時,即便是只有幾英寸的喇叭連線,其作用就像一根天線,輻射出很高的能量,從而嚴重威脅著EMI性能。此時,簡單地通過改變時鐘頻率已經不太有效,而是需要改變放大器自身的PWM波形。這就是為什么Maxim的D類放大器(如MAX9705)不采用脈沖波而是采用鋸齒波的真正原因,Roderick Hogan介紹說。
基于我們上述幾種專利的特殊技術,保證了我們的D類放大器的獨特EMI性能,允許的引線長度可以長達20多英寸,工程師在設計過程中具有很好的選擇靈活性。但Roderick Hogan也特別提醒道,設計師在系統設計中仍需注意的是要適度注意揚聲器的電纜長度選擇,因為在有些系統中,過長的電纜引起的EMI輻射還是不容小覷的。





