【導讀】降壓模式——Bust mode,這個大家比較熟悉的,用的也比較多,比如5V-》3.3V穩壓,對應的芯片很多大家上網搜一下就有了,有LDO模式和DC-DC模式的。其中LDO模式的芯片外圍電路較簡單,只需在輸入和輸出端加上濾波電容即可。
升壓與降壓一般是指電源電路的工作模式,有些電源IC可以同時支持升壓和降壓模式。
降壓模式——Bust mode,這個大家比較熟悉的,用的也比較多,比如5V-》3.3V穩壓,對應的芯片很多大家上網搜一下就有了,有LDO模式和DC-DC模式的。其中LDO模式的芯片外圍電路較簡單,只需在輸入和輸出端加上濾波電容即可。
而DC-DC模式的芯片電路相對較復雜一點,但是效率較高。一般需要外接電容和電感,通過閉合開關對電感進行充電,斷開開關之后,電感作為一個電源進行放電,可以通過PWM的占空比來調節輸出電壓值,電壓值最大不會超過電源電壓。
升壓模式——Boost mode,這個也很常見,也是DC-DC的一種。當整個電路只使用單個電源(比如3.7V鋰電池)供電時,可以通過降壓輸出3.3V、1.6V等較低電壓給IC供電,有時候電路中需要更高的電壓,比如一些移動設備的屏幕就需要較高電壓驅動,比如12V,在移動設備中再增加一個12的獨立電源不太現實,而且鋰電池一般都是3.7V(充滿電為4.2V),這個時候就需要使用到升壓電路了,這個也有對應的IC,一般要配合電感、電容實現升壓和降壓模式中DC-DC的連接方式不一樣。
通過閉合開關給電感充能,斷開開關則電感的電動勢和電源串聯,提高電壓。可以通過PWM的占空比來調節輸出電壓,當占空比為50%時,輸出電壓為輸入電壓的2倍。
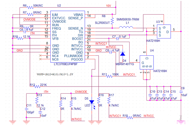
本文介紹的電路圖是輸入直流5V到10V,輸出24V@5A。工作頻率350KHz(FREQ引腳接地)。工作模式Burst Mode(PLLIN/MODE引腳接地)。如圖1
升壓芯片(Boost Converter)通過改變電路的工作周期來將輸入電壓升高到所需的輸出電壓。其工作原理如下:
1. 輸入電壓通過開關管(如MOSFET)傳入電感器(inductor)中,導致電感器中產生電流。
2. 當開關管關閉時,電感器中的電流繼續流動,導致產生磁場儲能。
3. 隨后,當開關管再次打開時,電感器中儲存的能量被釋放,磁場崩潰,產生一個反向電壓。
4. 這個反向電壓將幫助提高輸出電壓,使得輸出電壓高于輸入電壓。
5. 控制開關管的開關周期和占空比,可以調節輸出電壓的大小,從而實現電壓的升壓操作。
升壓芯片利用電感器和開關管的組合,通過周期性地儲存和釋放能量,以提高輸出電壓的方法來實現電壓的升壓。
免責聲明:本文為轉載文章,轉載此文目的在于傳遞更多信息,版權歸原作者所有。本文所用視頻、圖片、文字如涉及作品版權問題,請聯系小編進行處理。
推薦閱讀:
Wolfspeed 功率模塊如何變革三相工業低電壓電機驅動器




