【導讀】在高效率非常重要的場合,開關穩壓器是電壓調節的理想選擇。但是,開關穩壓器仍然會消耗一些能量,而且開關噪聲可能是一個挑戰。利用 Analog Device 的直通特性,用戶可以實現效率的顯著提升和無噪聲運行。負載對電壓波動的承受能力越強,潛在效益越大。
向 24 V 直流 (DC) 電機提供輸入電壓的一種方法是將標稱 24 V 電源連接到其端子,再扳動開關接通電源。電機將會運轉良好。但是,標稱電壓電源的問題在于電壓會波動,例如,它可能上升到 38 V 或下降到 15 V。雖然這種電壓波動可能不會損壞像直流電機這樣相對穩健的設備,但肯定會影響其性能。對于敏感的汽車、航空電子或電信應用而言,情況就不同了。在這些及其他許多產品中,欠壓或過壓可能會造成永久性損壞。
如果輸入電源不符合直流電機的要求,還會帶來進一步的挑戰。例如,常見的直流電源電壓是 48 V。如果將這種電源直接連接到 24 V 電機,后果會很嚴重。
直流穩壓器提供了一種簡單的解決方案。顧名思義,該器件在變化的輸入(一定閾值內)下可保持精密調節的穩壓輸出。因此,即使輸入在 38 V 到 15 V 之間變化,穩壓器也能提供穩定的 24 V 輸出,上下波動幅度只有幾個百分點。穩壓器也能輕松提供與輸入電壓不同的輸出電壓,因此我們可以安全地利用 48 V 電源為 24 V 電機供電。
電壓調節的功耗
電壓調節的商用方案有很多。最簡單的是低壓差 (LDO) 線性穩壓器。LDO 易于導入設計中,所需的外部元器件很少;此外,LDO 相對便宜且結構緊湊。一個明顯的缺點是,LDO 只能提供比輸入低的輸出。當 24 V 電源降至其標稱值以下時,LDO 就無能為力了。
LDO 的另一個潛在缺點是效率低下。LDO 本質上使用電阻分壓器網絡來調節電壓,因此輸入電壓和輸出電壓之差越大,內部功耗越大,溫升越高。例如,如果使用 LDO 將 48 V 電源調節到 24 V,穩壓器的工作效率將在 50% 左右。在人們盡可能節約能源的時代,這種“揮霍浪費”是不可接受的(圖 1)。
圖 1:LDO 的效率與輸出電壓和輸入電壓之比成正比。(圖片來源:Analog Devices)
LDO 的改進方案
開關穩壓器可提高電壓調節任務的效率。其工作原理十分復雜,但調節基本上是通過如下方式實現的:高頻開關晶體管對,以周期性地給一個或多個電感器充電,然后電感器將其能量耗散給負載,準備好在下一個周期再次充電。與 LDO 不同,電壓調節不是使用電阻網絡對輸入電壓進行分壓來實現的。它有效消除了與線性器件相關的大多數效率低下問題。
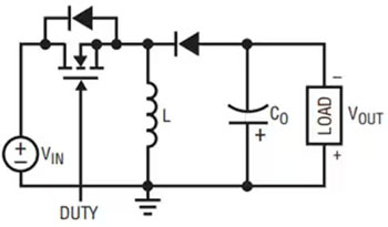
因此,如果使用現代開關穩壓器從 48 V 輸入提供 24 V 輸出,我們可以合理地預期其效率會遠高于 90%(在某些設計約束范圍內)。更妙的是,開關穩壓器的輸出電壓可以高于(“升壓”)也可以低于(“降壓”)輸入電壓。許多器件可以在升壓和降壓這兩種模式之間無縫切換。因此,即使輸入電壓在較低和較高電壓之間擺動,穩壓器也能有效地提供穩定的 24 V 電壓,以使直流電機保持運轉(圖 2)。
圖 2:最簡單形式的開關降壓/升壓穩壓器包括一個晶體管、兩個二極管、一個電感器和一個電容器。(圖片來源:Analog Devices)
開關穩壓器也有一些缺點:復雜、昂貴,并且需要大量外部元器件;這些元器件不僅占用空間,而且需要相當高超的設計技能來適當地選型。最大的挑戰或許來自高頻開關。這種開關不僅會產生電磁干擾 (EMI),而且會在輸出電壓上產生可辨別的紋波。這兩種影響都可以通過設計良好的濾波電路來緩解,但無法消除。
提升效率
開關穩壓器雖然具有出色的效率,但并不完美。功耗的主要來源是晶體管導通時的直流損耗和狀態改變時的開關損耗。制造商在其產品中采用了一些巧妙的手段,以提高特定模式下的工作效率。例如,斷續導電模式 (DCM) 可防止穩壓器的電感電流在低輸出電流下逆轉方向。這有助于提高輕負載時的效率。
當今的開關穩壓器即使在并不需要調節的時候也會進行調節,在此過程中能量被白白消耗。但是,有一個技巧到目前為止尚未得到充分利用。考慮使用標稱 24 V 電源為 24 V 直流電機供電的例子。雖然電源電壓的變化幅度可能很大,但會有很多時候它是在 24 V,或者至少非常接近 24 V。在這些時候,我們可以停止調節電壓,從而消除傳導和開關損耗以及穩壓器引起的其他功率損耗,以提高效率。
這一技術已由 Analog Devices 通過“直通”模式實現了商用。LT8210EFE 降壓-升壓穩壓器等產品已整合這項技術(圖 3)。該穩壓器具有兩對高壓側和低壓側晶體管,可將 2.8 V 至 100 V 輸入轉換為 1 V 至 100 V 輸出。
圖 3:在直通模式下,輸入電壓通過永久接通的高壓側晶體管流過 LT8210。效率非常高,而且不會產生噪聲。(圖片來源:Analog Devices)
在直通模式下,該器件的兩個高壓側開關永久導通,允許未經調節的電壓直接流過器件,而兩個低壓側開關永久關斷。根據通過穩壓器的電流和電壓,有可能實現接近 100% 的效率。更妙的是,直通模式下不會產生 EMI 或輸出電壓紋波。
保持低溫
LT8210 的直通區間可以通過設定高低調節閾值來設置。例如,用戶可能需要標稱 12 V 輸出供負載使用,同時知道負載可以安全地承受 8 V 至 16 V 的未調節電壓。因此,用戶可為該范圍設置直通模式;當電源電壓處于該范圍內時,效率會非常高。若電源電壓低于 8 V,穩壓器將開啟以將電壓提升至 8 V;若電源電壓高于 16 V,穩壓器將開啟以將電壓降低至 16 V(圖 4)。
圖 4:LT8210 支持設置直通區間。調節僅發生在該區間之外。請注意在直通區間運行期間效率明顯提高。(圖片來源:Analog Devices)
Analog Devices 還提供了一款方便的演示板 DC2814A-C,其基于 LT8210。該演示板在 26 V 至 80 V 輸入下工作,提供 36 V 至 56 V 輸出,最大電流為 2 A。該板可用于展示直通模式對元器件溫度等參數的積極影響(圖 5,a 和 b)。
圖 5:圖 (a) 所示為 DC2814A-C 演示板將 60 V 輸入降至 56 V 輸出時的溫度曲線,負載電流為 2 A。圖 (b) 為該演示板在直通模式下工作時的溫度曲線,電源電壓為 45 V,負載電流為 2 A。(圖片來源:Analog Devices)
總結
在高效率非常重要的場合,開關穩壓器是電壓調節的理想選擇。但是,開關穩壓器仍然會消耗一些能量,而且開關噪聲可能是一個挑戰。利用 Analog Device 的直通特性,用戶可以實現效率的顯著提升和無噪聲運行。負載對電壓波動的承受能力越強,潛在效益越大。
(作者:Steven Keeping)
免責聲明:本文為轉載文章,轉載此文目的在于傳遞更多信息,版權歸原作者所有。本文所用視頻、圖片、文字如涉及作品版權問題,請聯系小編進行處理。
推薦閱讀:




